第一章 总 则
第一条为保证上海石化工业学校信息系统安全稳定运行,规范信息系统变更管理(以下简称“变更管理”),提高变更管理的效率和质量,特制定本制度。
第二条变更管理的目的是减少或避免变更对信息业务的影响。
第三条变更管理的各项工作应遵循科学、规范原则,保证变更管理有序、可控,变更实施完整、一致、准确。
第二章 管理职责
第四条信息系统变更管理由信息中心负责。
第三章 变更类型、类别、级别
第五条变更类型主要包括:
(一)硬件变更:指对支撑现有正式运行的信息系统的硬件的变更;
(二)软件变更:指对支撑现有正式运行的信息系统的软件的变更;
(三)网络变更:指对支撑现有正式运行的信息系统的网络配置的变更;
(四)帐户变更:指对现有正式运行信息系统的帐号、密码及权限的变更;
(五)其他类变更:指除硬件变更、软件变更、网络变更以及账户变更之外的其他信息系统变更。
第六条变更类别分为紧急变更、日常变更:
(一)紧急变更:指如果不尽快实施将对正式运行的系统构成严重影响或者造成重大风险的变更;
(二)日常变更:指在日常工作中非紧急情况的变更。
第七条按照信息系统的变更影响程度、变更影响范围、变更风险三个因素共同确定变更级别。变更级别共分为三级:一般变更、较大变更、重大变更。
(一)一般变更:变更不影响信息系统的正常运行,变更影响范围及变更风险很小的变更,如更改普通用户权限,对非重要位置的参数进行变更等;
(二)较大变更:变更可能影响信息系统的正常运行,变更影响范围及变更风险一般的变更,如非核心业务系统补丁升级,网络安全策略变更等;
(三)重大变更:变更需要停止信息系统运行,变更影响范围及变更风险很大的变更,如更改网络结构,核心业务系统补丁升级等。
第四章 变更管理流程
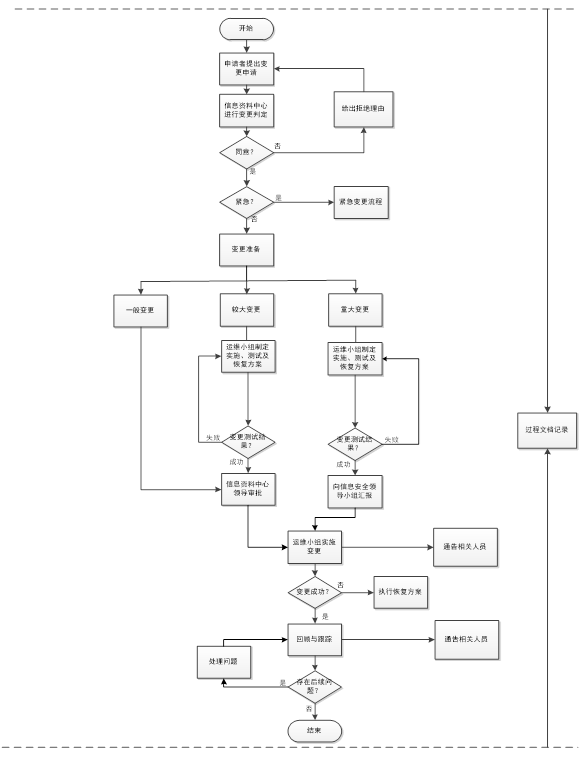
第八条日常变更管理流程如下:
(一)变更申请:信息系统需要变更时,变更申请者应及时向信息中心提出变更申请,阐明变更的原由以及能够解决的问题,填写《上海石化工业学校信息系统变更审批表》。
(二)变更判定:信息中心收到变更申请后,对变更申请的类别、级别和可行性进行判定:紧急变更纳入紧急变更流程处理。对于非紧急变更,先判断变更请求级别和可行性,如变更不可行,拒绝变更请求;如变更可行,进入变更准备阶段。
(三)变更准备:变更准备工作根据信息系统变更级别不同分别处理,具体如下:
Ø 一般变更:信息中心领导批准变更,由运维人员直接执行变更。
Ø 较大变更:信息中心制定变更实施、测试及恢复方案,并在测试系统中进行测试验证,验证通过后,交由运维小组执行变更。
Ø 重大变更:信息中心制定变更实施、测试及恢复方案,并在测试系统中进行测试验证,验证通过后,交由运维小组执行变更。
(四)变更实施:信息中心进行变更实施工作,如变更失败应立即启动恢复方案恢复系统的正常运行。
(五)变更跟踪:变更实施完成后,运维小组对变更进行后续跟踪、回顾、分析。如果有新问题、新故障出现,需及时处理;如果成功,则结束本次变更请求。
(六) 备注:系统正式变更前与系统变更结束后要通告相关领导、部门和人员,整个变更过程均要进行记录,填写《上海石化工业学校信息系统变更记录表》。变更结束后,应有专人对变更过程文档进行整理、保存。
日常变更流程图如下:

第九条紧急变更为突发性变更,信息中心应迅速准备变更,如有测试时间,信息中心立即安排运维人员紧急测试;如没有测试时间,信息中心立即协调变更实施,变更完成后第一时间向信息中心进行汇报变更情况。
第五章 附 则
第十条本制度由信息中心负责解释。
第十一条 本制度正式发布之日起执行。
附件:系统变更管理表单
上海石化工业学校信息系统变更审批表
(表单编号:)
申请人 |
| 申请部门 |
|
申请日期 |
|
|
|
变更涉及系统: | |||
变更请求类型 | □硬件变更 □网络变更 □账户变更 □其它类变更:请说明: | ||
变更类别 | □日常变更 □紧急变更 | ||
变更级别 | □一般变更 □较大变更 □重大变更 | ||
变更内容描述
|
| ||
变更的影响及恢复措施 |
| ||
信息中心 意见: | 签字: | ||
信息安全领导小组意见(重大变更): | 签字: | ||
上海石化工业学校信息系统变更记录表
(表单编号:)
序号 | 变更时间 | 变更类别 | 变更级别 | 变更内容 | 变更结果 | 变更人 |
|
|
|
|
|
|
|
|
|
|
|
|
|
|
|
|
|
|
|
|
|
|
|
|
|
|
|
|
|
|
|
|
|
|
|
|
|
|
|
|
|
|
|
|
|
|
|
|
|
|
|
|
|
|
|
|
|
|
|
|
|
|
|
|
|
|
|
|
|
|
|
|
|
|
|
|
|
|
|
|
|
|
|
|
|
|
|
|
|
|
|
|
|
|
|
|
|
|
|
|
|
|
|
|
|
|
|
|
|
|
|
|
|
|
|
|
|
|
|
|
|
|
|
|
|
|